无障碍阅读:
后退
刷新
纯文本通道
页面放大
页面缩小
文字放大
文字缩小
原色
主题黑
主题蓝
辅助线
帮助
消费者
求职者
传媒者
合作者
首页
关于我们
新闻中心
客户服务
商务服务
互动交流
信息公开
通知公告
首页
>>
通知公告
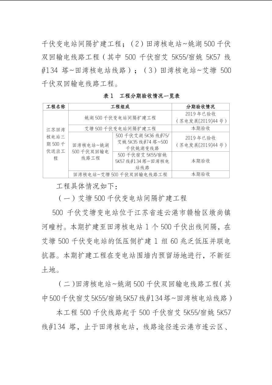
江苏田湾核电三期500kV送出工程竣工环境保护验收意见
发布日期:
2020-07-27
上一张
下一张