无障碍阅读:
后退
刷新
纯文本通道
页面放大
页面缩小
文字放大
文字缩小
原色
主题黑
主题蓝
辅助线
帮助
消费者
求职者
传媒者
合作者
首页
关于我们
新闻中心
客户服务
商务服务
互动交流
信息公开
信息公开
企业信息
业务办理
信息公开制度
收费标准
供电质量及“两率”情况
政策法规
技术导则
招标采购
服务承诺
用户受电工程市场公平开放相关信息
信息公开目录
其他
首页
>>
信息公开
>>
技术导则
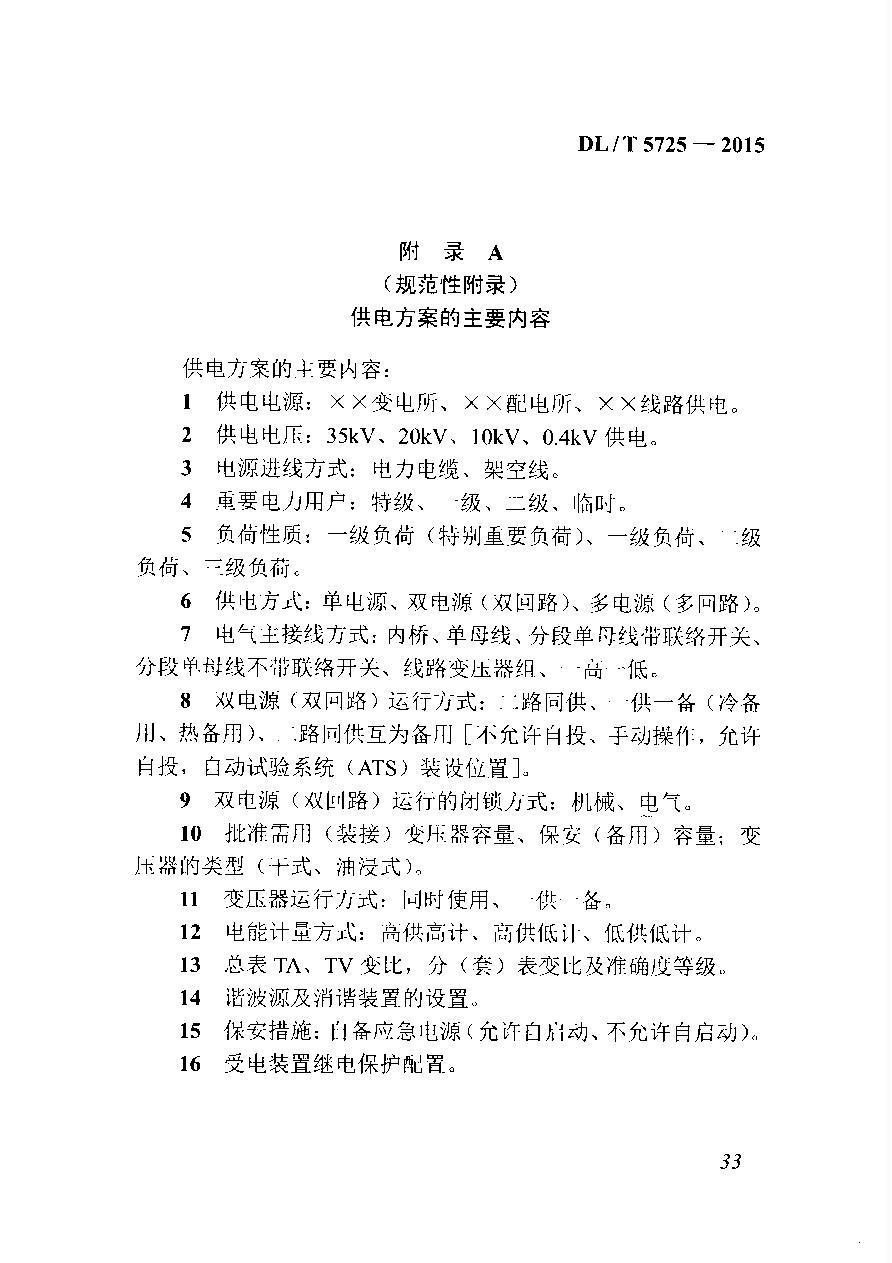
《35kV及以下电力用户变电所建设规范》(DL/T 5725-2015 )
发布日期:
2015-04-01
上一张
下一张