无障碍阅读:
后退
刷新
纯文本通道
页面放大
页面缩小
文字放大
文字缩小
原色
主题黑
主题蓝
辅助线
帮助
消费者
求职者
传媒者
合作者
首页
关于我们
新闻动态
通知公告
营业网点
联系我们
信息公开
通知公告
重要公告
停电公告
法规政策
节电常识
安全用电
首页
>>
通知公告
>>
重要公告
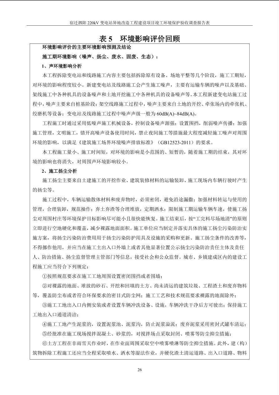
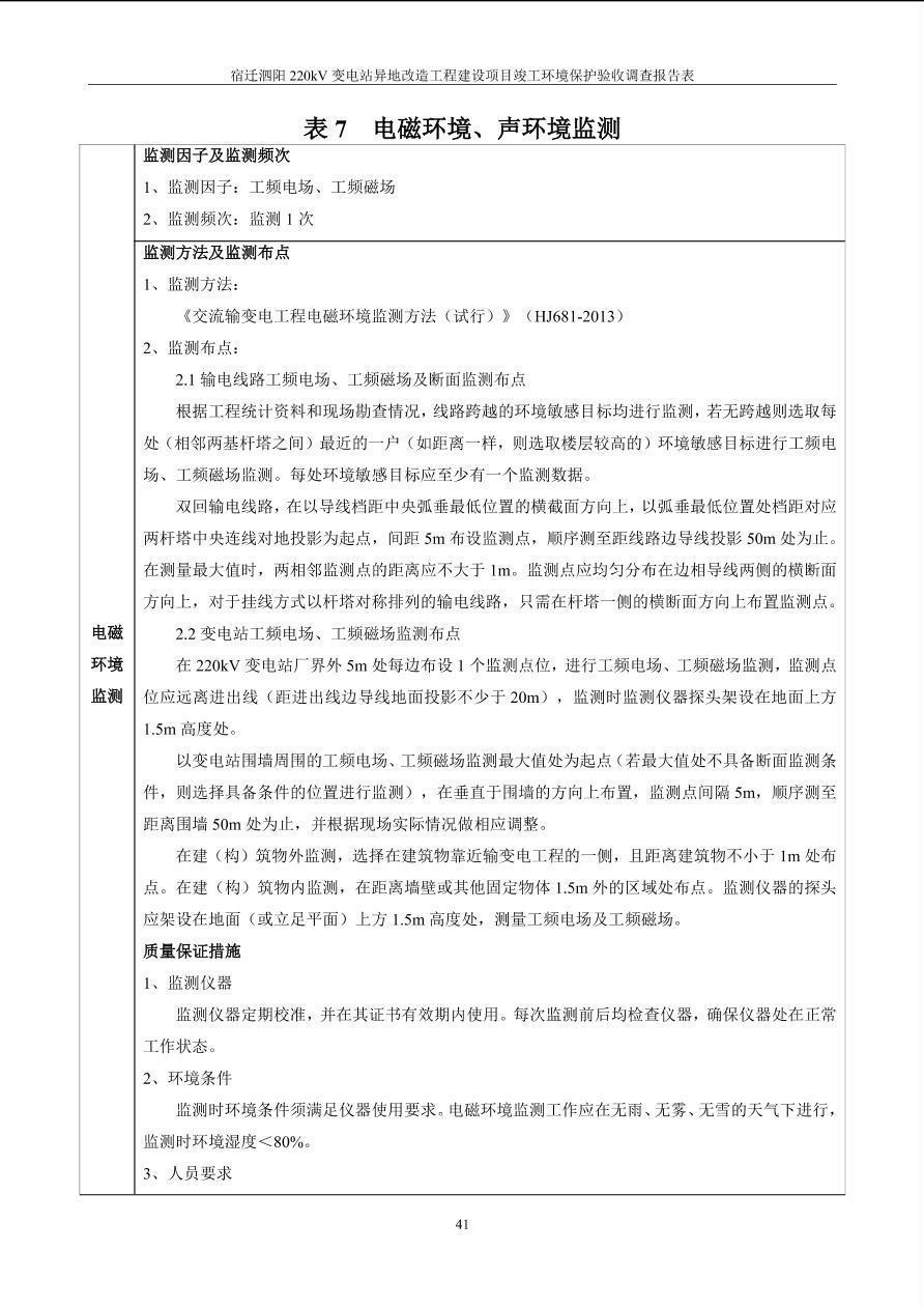
宿迁泗阳 220kV 变电站异地改造工程建设项目竣工环境保护验收调查报告表
发布日期:
2025-01-15
信息来源:
内网
上一张
下一张
相关链接