首页
关于我们
党的建设
新闻中心
社会责任
信息公开
首页
>
信息公开
>
国网扬州供电公司
>
政策法规及制度标准
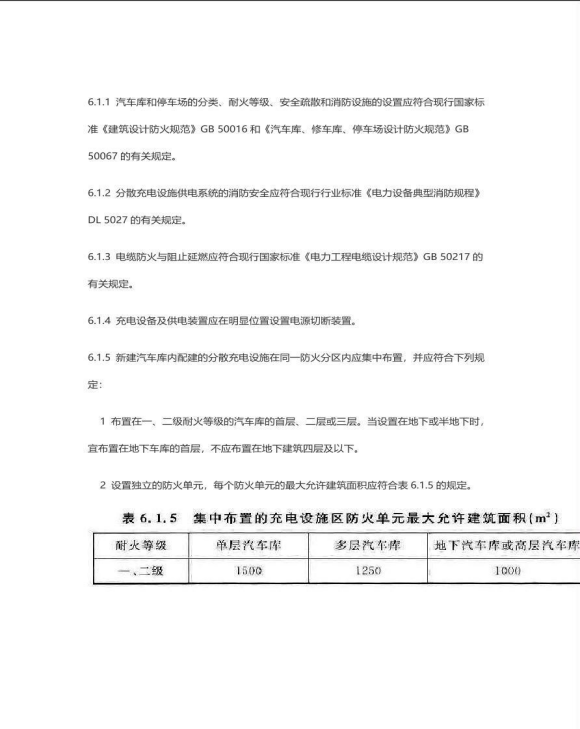
《电动汽车分散充电设施工程技术标准》GB-T51313-2018
发布时间:2019-09-07
字号:
大
中
小
·
·
·
·
·
·
·
·
·
·
·
·
·
·
·
·
TOP