首页
关于我们
党的建设
新闻中心
社会责任
信息公开
首页
>
信息公开
>
国网扬州供电公司
>
用户受电工程市场公平开放相关信息
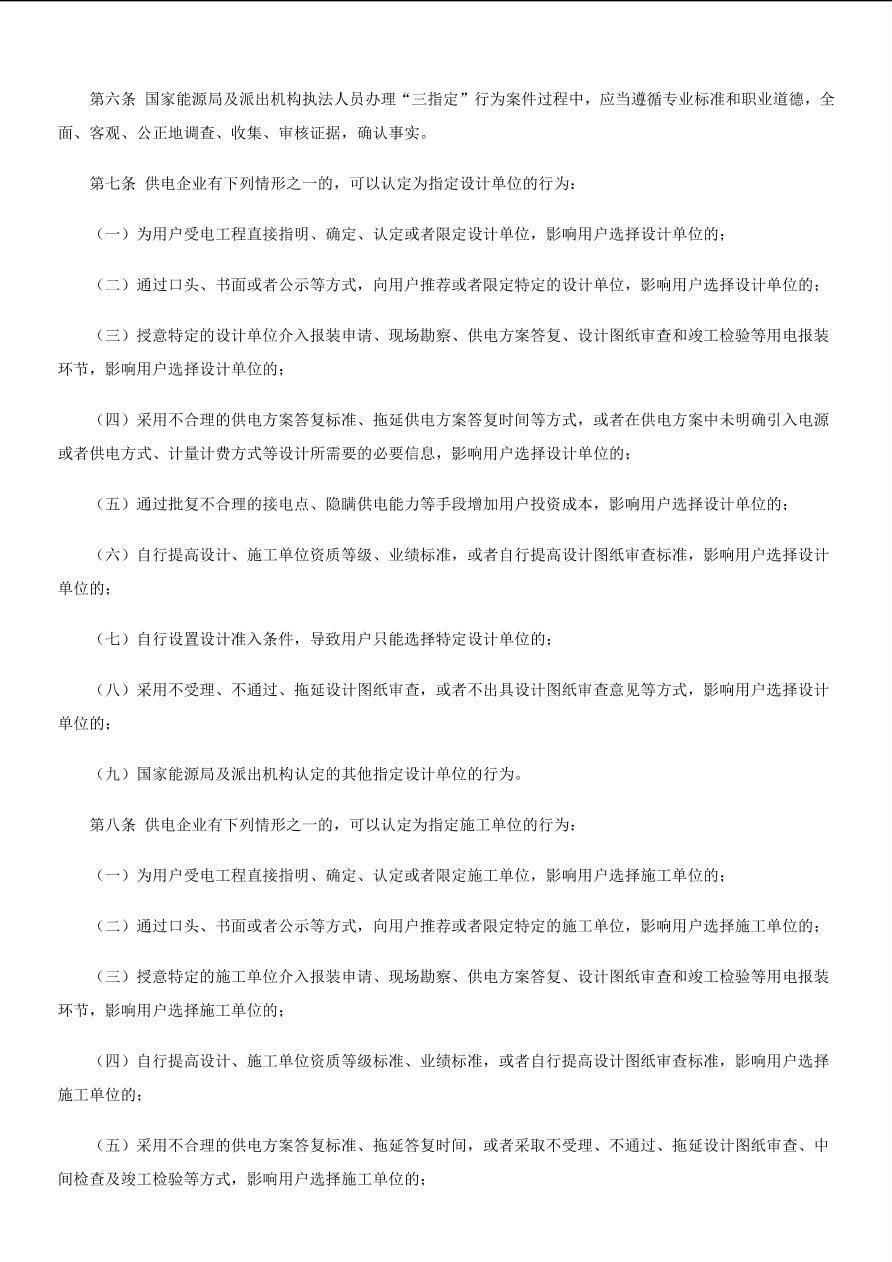
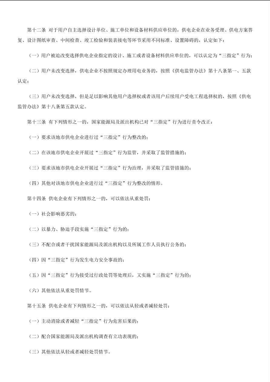
国能发监管(2020)65号《国家能源局用户受电工程“三指定”行为认定指引》
发布时间:2021-01-20
字号:
大
中
小
TOP