首页
关于我们
党的建设
新闻中心
社会责任
信息公开
首页
>
信息公开
>
国网南京供电公司
>
政策法规及制度标准
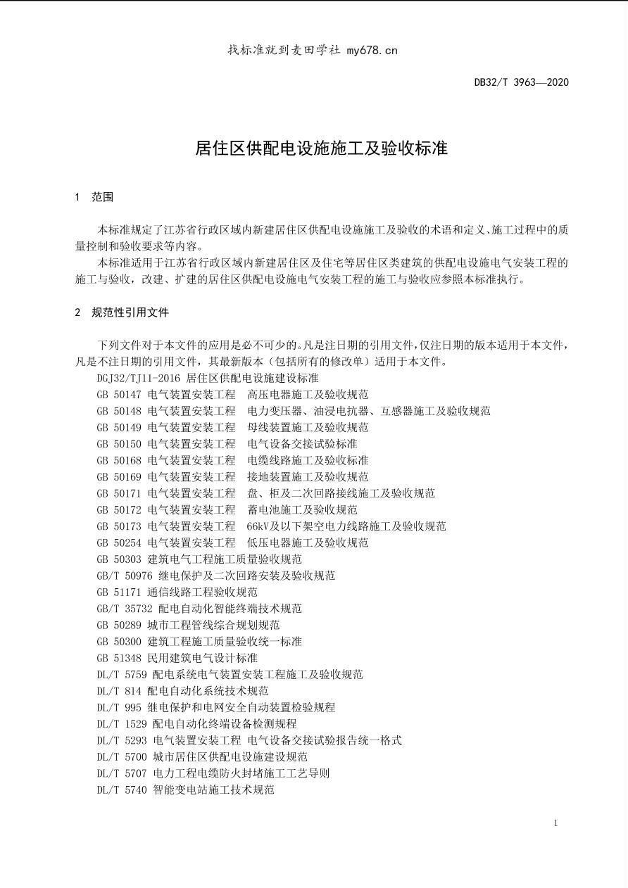
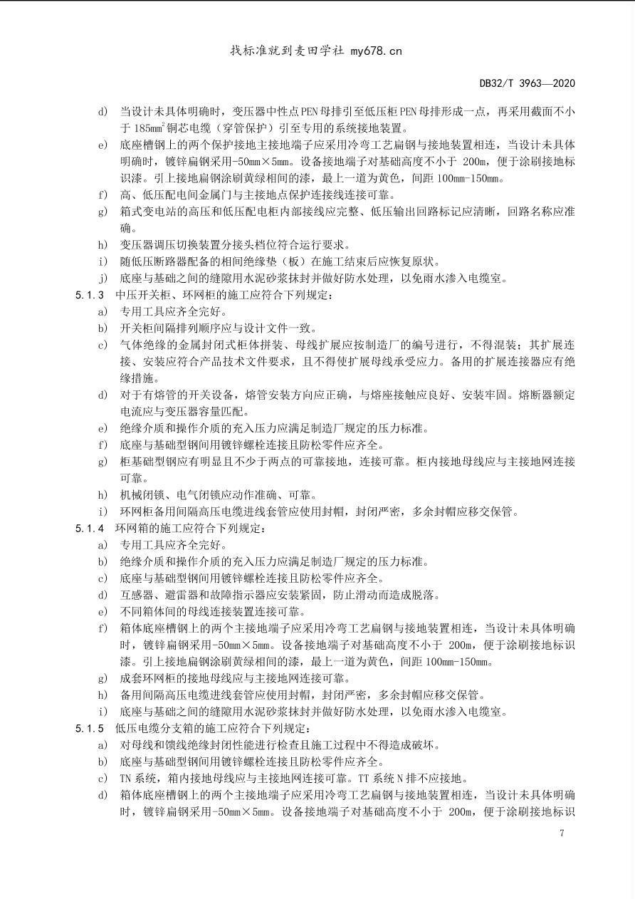
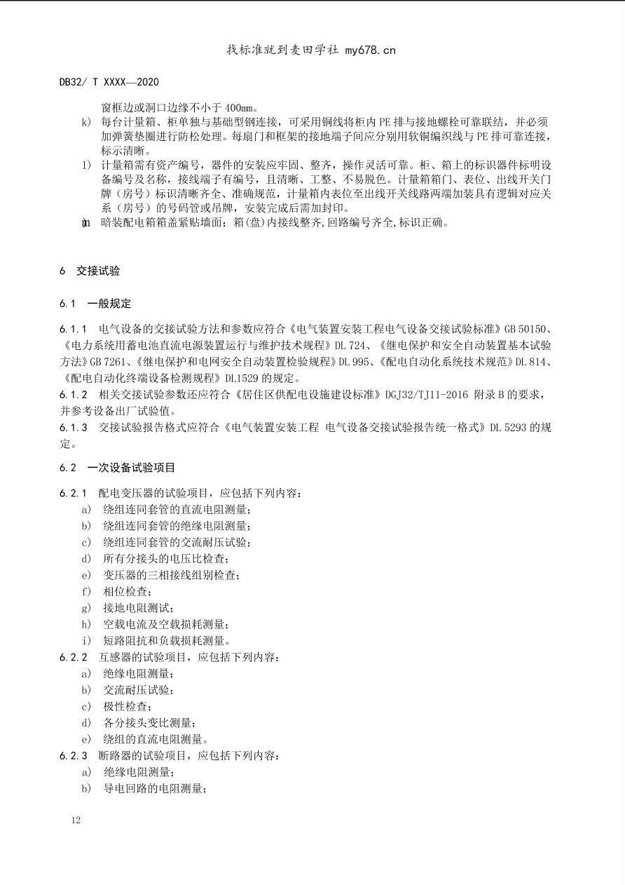
《居住区供配电设施施工及验收标准》DB 32T 3963—2020
发布时间:2020-05-01
字号:
大
中
小
•
•
•
•
•
•
•
•
•
•
•
•
•
•
•
•
•
•
•
•
•
•
•
•
•
•
•
•
•
•
•
•
•
•
•
•
•
•
•
•
•
•
•
TOP