首页
关于我们
党的建设
新闻中心
社会责任
信息公开
首页
>
信息公开
>
国网南京供电公司
>
政策法规及制度标准
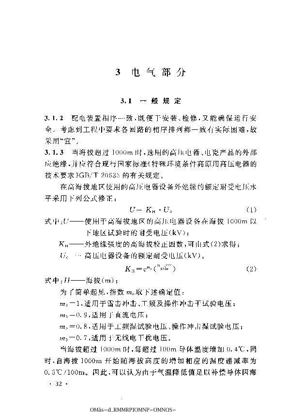
《20kV及以下变电所设计规范》GB50053-2013
发布时间:2014-01-06
字号:
大
中
小
•
•
•
•
•
•
•
•
•
•
•
•
•
•
•
•
•
•
•
•
•
•
•
•
•
•
•
•
•
•
•
•
•
•
•
•
•
•
•
•
•
•
•
•
•
•
•
•
•
•
•
•
•
•
•
•
TOP