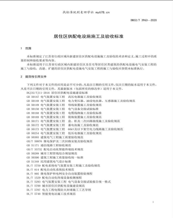
《居住区供配电设施施工及验收标准》DB 32T 3963—2020

发布时间:2020-05-01 字号:

  ·

  ·

  ·

  ·

  ·

  ·

  ·

  ·

  ·

  ·

  ·

  ·

  ·

  ·

  ·

  ·

  ·

  ·

  ·

  ·

  ·

  ·

  ·

  ·

  ·

  ·

  ·

  ·

  ·

  ·

  ·

  ·

  ·

  ·

  ·

  ·

  ·

  ·

  ·

  ·

  ·

  ·

  ·