首页
关于我们
党的建设
新闻中心
社会责任
信息公开
首页
>
信息公开
>
国网淮安供电公司
>
停限电有关信息
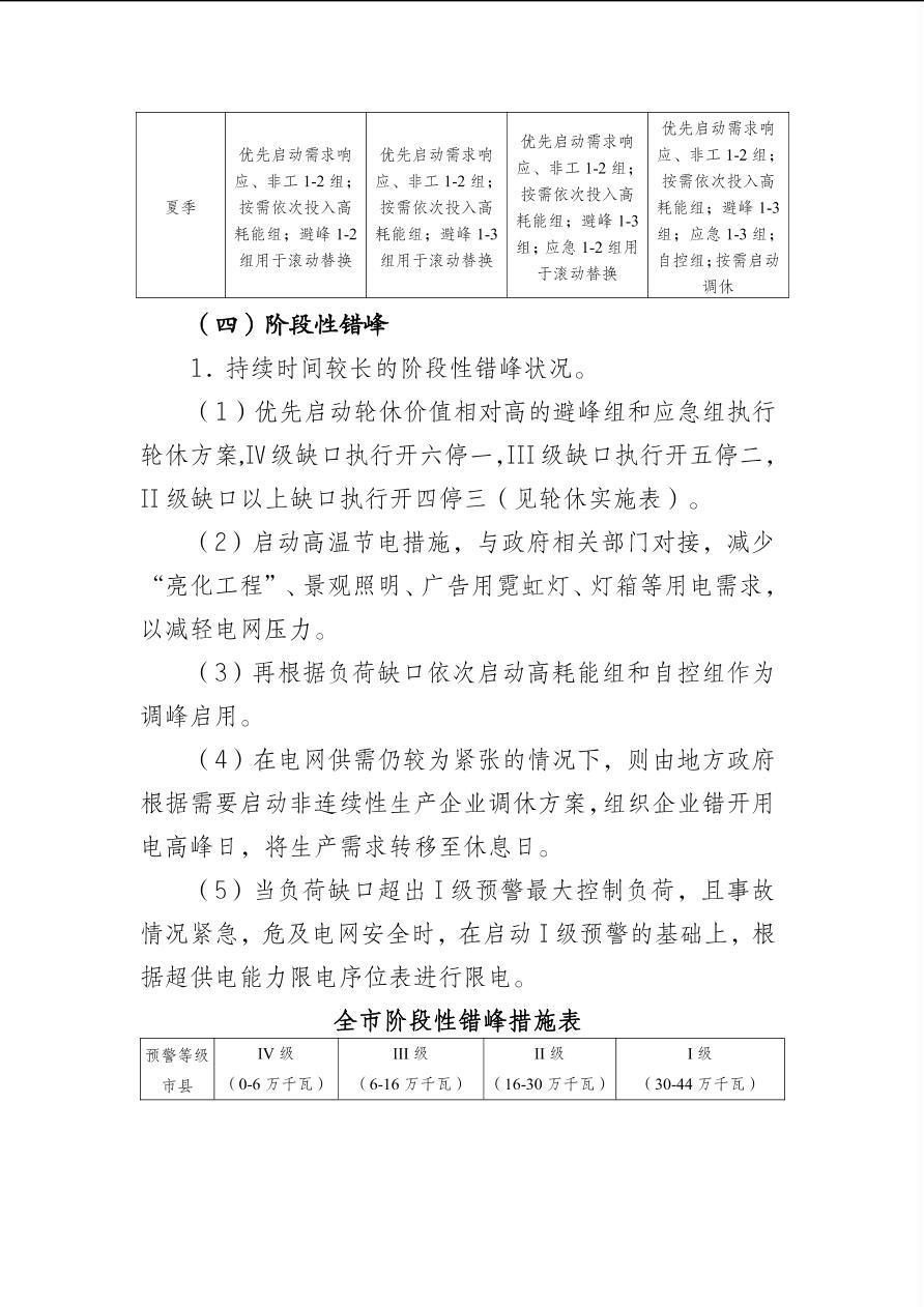
淮安市2021年有序用电方案和电力供应应急方案
发布时间:2021-06-03
字号:
大
中
小
TOP