1、 项目概况
随着公共服务数字化加速发展,迭代速率不断加快,老人群体面临的数智鸿沟愈发突出。连云港市作为江苏人口净流出城市,农村地区留守老人数量庞大。如班庄镇前集村,全村70岁以上留守老人共83人,约占全村人口60%,这一问题更为严峻。但构建老人友好型服务还面临以下三个问题:一是服务信息知晓难。数字化传播渠道对农村留守老人形同虚设,传统公告栏效率低下,服务信息难以精准触达。二是服务流程操作难。当下智能化的服务体系对老年人特有的行为习惯和实际需求缺乏充分考量,留守老人无法顺利享受智能服务带来的便捷与高效体验。三是服务办理布点散。乡村留守老人面临出行远、耗时长、沟通难等困境,在奔波往返中承受身体疲惫、心理压力与安全风险,办事效率低下且体验感极差。
国网连云港市供电公司聚焦外部视角,主动识别问题关键利益相关方,建设“挂置于电杆上”的播控设备,吸纳“生活”“供电”“安全”等综合性服务功能,实现“信息一屏展示”“需求一键呼叫”“监控一镜到底”,与村委共同建立“1+N”公共服务辅助联络体系,在不新增公共服务设施的情况下,最大程度让驻村老人享受便民服务。
二、思路创新
(一)锚定老人群体,找准多方价值“公约数”
针对“老人村”公共服务信息传播的及时性和精准性不足的问题,通过“政府、村民、电网、公安”多方参与的实地调研,应用透明度和“三个认同”的社会责任理念,探索“老人村”公共服务改进建议,因地制宜在电杆建设多功能播控设备,实现“信息一屏展示+需求一键呼叫+监控一镜到底”服务功能。即,“信息一屏展示”,将政务信息、供电服务可视化,让老人们更易接受;“需求一键呼叫”,将老人们无法熟练使用的公众服务类APP集合成一个互动按钮,后台直接连接村委办,通过协助互动实现公共服务留言、问询;“监控一镜到底”,依据摄像头反馈,了解服务需求的老人具体位置、状态等关键信息,合理调配相关服务资源。
(二)多方参与建设,探索资源利用“最优解”
结合利益相关方诉求,应用综合价值创作最大化的社会责任理念,把握各方资源条件能力的现状,通过建立多方合作模式,分摊建设投资成本,实现项目综合利益最大化。供电公司利用村域内现有的电力杆塔资源,将其作为 “播控系统”的安装位置,避免了村委单独建设支撑杆塔的费用支出,实现了电力杆塔资源的二次利用;引入公安部门建设安全乡村的监控设备投资,共同分担“播控系统”的建设费用,改变以往单方独扛项目建设的资金压力。依据村委提供的村庄人口分布、活动规律、治安状况等信息,合理布局“屏幕+摄像头+呼键”设备数量,合理节约投资成本。
(三)根植共赢理念,共建共享服务“同心圆”
针对“老人村”特定群体的实际需求,应用利益相关方识别和参与的社会责任理念,建立以村委为主导联络的“1+N” 公共服务辅助联络体系,吸纳“生活”“医疗”“文化”“供电”“安全”等综合性服务功能,增强老人群体对多元公共服务的顺畅获取与优质体验。即由一个村委核心人员作为主要联络人,负责对接所有公共服务方,且村委承担日常运维工作,安排专人负责 “播控系统” 的简单操作与维护,并针对暴露的问题及时整改落实,确保公共服务能够符合村民需求和乡村发展实际。
三、实施举措

图1 电杆“巧变”暖心桥项目逻辑图
(一)实地调研,走近目标群体中想办法
供电公司通过“需求普查”“行为观测”两个维度对前集村83名老人开展两轮入户访谈,其中村务通知(92.8%)、紧急呼叫(79.5%)、综合求助(61.5%)位列“前集老人日常服务需求清单”前三项;联合村委网格化管理中心,通过跟踪观测发现,老人日均经过电杆点位7.7次。

图2 利益相关方进行深入调研相关组图
为了解决老人上述需求,建设老人友好型公共服务,利益相关方分析表如下:
表1 利益相关方分析表

(二)锚定需求,定制适老服务“三个一”播控体系
针对“老人村”无法使用智能设备、手脚不便等特殊情况,建设一个“三个一”播控系统,可以播报紧急、重要信息,同时具备互动、监控等功能的融合体。

图3 “三个一”播控功能逻辑图
1.“一屏展示” 信息传递精准触达
利用电杆显眼位置与稳定供电优势,安装9处带语音播报功能的LED屏。村委发布村务通知、政策宣传,供电公司同步播放电力安全动画,日均推送信息12次。老人信息知晓率从32%提升至89%,以社会责任驱动公共服务从“粗放覆盖”转向“精准触达”。

图4 “三个一”播控设备现场图
2.“一键呼叫”辅助响应更加及时
电杆附近为村民日常频繁路过的区域,利用这一特性,在播控设施上安装呼叫按钮,按钮直接连接村委办,平均响应时间缩短至14分钟,通过多方协同响应机制,实现“急事即时办”。

图5 播控系统中“一键呼叫”模块
3.“一镜到底”现场定位更精准
将摄像头与“播控系统”结合,除了警用监控外,村委将严密监控着村内的主要道路、公共场所及出入口,了解服务需求的老人具体位置、状态等关键信息,合理调配相关服务资源。
(三)资源互济,因地制宜分摊适老服务建设成本

图6 三方优势资源
1.共享电杆降成本
根据前期调研,供电公司筛选出9基老人经过杆塔次数多的优质点位作为播控设备安装点,节省基础设施投入约10万元,通过社会责任理念驱动资源二次利用,减少重复建设。
2.多方分摊大成本
一改以往单方独扛项目建设的资金压力,引入利益相关方多摊费用。供电公司承担系统主机、屏幕等核心设备费用(约5万元,费用来源公司固有的电力设施保护的专项宣传费用,软件系统利用现有的“楼宇电视”系统免费改造);公安部门利用“平安乡村”预算,投入监控费用(约7万元)。村委负担施工与运维(约5万元)。

图8 资金共享一览表
3.精准投放优投资

图9 前集需求四区域
依据人口分布与活动规律,将村庄划分4类区域,差异化配置“屏幕+摄像头”“摄像头+呼键”等模式,精细化服务,实现资源效率最大化。
表2 三种模式适用区域表

(四)落地贴心服务,推行“1+N”联络模式

图10 “1+N”联络模式示意图
1.村委连线,辅助老人传递需求
建立以村委为核心联络人的“1+N”体系,联动供电、公安等部门,设立“杆上有视”品牌窗口及推广品牌活动,累计处理村民需求138次,响应率100%,沟通效率提升67%。同时,在“一键呼叫”设备旁张贴电力服务联系单,供电台区经理作为核心联络人的第二选择。

图11 “杆上有视”服务窗口

图12 “杆上有视”品牌价值观

图13 “1+N”规章
2.统一运维,专项专责发布服务信息
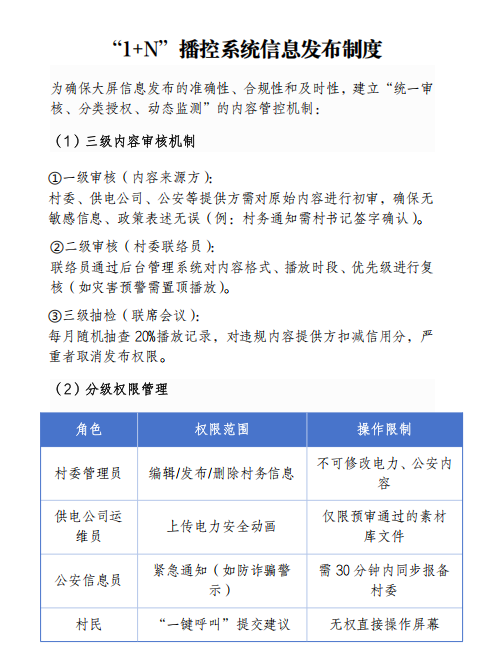
专人负责“播控系统”的操作与维护,及时发布各类信息,包括村务通知、惠民政策宣传等,确保村民及时获取信息。累计发布村务通知42条、电力安全宣传动画28期、惠民政策解读15次,覆盖全村100%留守老人。为确保大屏信息发布的准确性、合规性和及时性,建立“统一审核、动态监测”的内容管控机制。

图14 “统一审核、动态监测”的内容管控机制
3.优化提升,滚动跟进服务质效
建立定期走访机制,定期入户调研,提高村民对项目的认可度和参与积极性。收集反馈50余条,针对性优化设备操作界面(字体字号扩大)、播报音量调节(增设10档音量等级)等功能。通过8轮走访,村民认可度从68%升至92%,以社会责任驱动“需求-改进-反馈”闭环,推动服务从“短期项目”向“长效运维”转型。

图15 村民对“播控系统”的建议表
4.适老服务,从“找门无路”到“上门服务”的转变
在“1+N”联络模式下,适老服务模式实现了从“找门无路”到“上门服务”的跨越式升级。村委核心联络人联动电力、公安等多部门形成服务闭环,老人足不出户即可触发需求响应,让老年群体真正享受便捷、高效的上门服务。公司以此为经验,在13个情况相似的老人村推广应用。

图16 聚焦公司构建宜老服务的事件登上了《新华社》《央视新闻》国内主流媒体新闻,全网累计浏览量破百万
四、项目成效
(一)经济效益
供电公司联合利益相关方共同承担共享设备建设与维护成本,实现资源高效利用。供电企业与村委共担“播控系统”主体研发制作费,公安承担监控部分费用,村委因共用电杆减少基础设施投入约10万元,建材厂减少成本4万元,供电企业通过共享监控降低成本7万元,各方成本压力得以有效缓解。供电企业提供电线杆作为“播控系统”安装位置,实现杆塔资源二次利用,节省基础设施建设成本。
(二)社会效益
“播控系统”为村民提供便捷信息播报、远程互动、电力服务等功能,极大改善村民生活质量,尤其方便老年人群体。信息播报让村民及时获取各类实用信息,基于83份抽样调查显示,村民信息知晓率从32%提升至89%,村委行政效率提升明显,通知传达耗时从3天压缩至2小时;远程互动便于村民反馈问题与需求,电力服务保障用电安全稳定,村民安全感与电力 “获得感” 显著增强,试运行期间累计触发医疗求助17次,电力报修36次,平均响应时间缩短至14分钟。且村民通过“互动键”电与供电直接沟通,将电力投诉压降至0起。项目运行前公安接警数据显示,因乡村安全隐患未及时发现和处理导致的警情在项目实施前每月约 6 起,如今通过 “一镜到底” 监控功能及各方协同处理,此类警情降低至每月2起以下。
(三)政治效益
通过“电杆驿站”整合多方资源,精准解决农村留守老人信息触达难、服务响应慢等痛点。构建了“政府+国企+警民”协同治理模式,形成“1+N”服务体系,将“共建共享”原则转化为可复制的操作路径。依托电力基础设施数字化改造,破解农村“数字鸿沟”困境,整合监控、呼叫功能使治安防控效率大大提高,打造“互联网+基层治理”新范式。通过三级审核机制强化信息传播权威性,42条村务通知和15项惠民政策实现100%精准触达,巩固基层意识形态阵地。第三方评估显示,村民对村委满意度从68%升至92%,公共服务信任度增长75%,切实增强老年群体政治认同,为老人村提供兼具政策高度与民生温度的治理方案。


