一、项目概况
近年来,在国家的大力推动下,乡村振兴工作正如火如荼地开展,取得了显著成效,但区域间发展阶段不一致的情况依然存在。扬州仪征市沿江村位于长江之畔,属于国家级基本农田永久保护区,受长江生态保护和耕地保护两条政策红线影响,土地用途严格限制,以水稻、小麦种植为主,无法发展非农产业,村集体财政常年入不敷出。
同时,江苏正积极地发展新能源等战新产业,大力推进光伏、风电、储能等设施建设,沿江村同样希望能搭上这趟快车,带动村民找到发展致富新路径。但由于市场“鱼龙混杂”,存在大量劣质新能源公司,零散村民资源有限,在市场中相对弱势,容易上当受骗,阻碍产业发展。其背后反映的深层问题是,在乡村新能源产业开发、应用和运维阶段,存在资源整合效率不高、各方参与意愿不强、危及电网安全稳定“三座大山”。
国网仪征市供电公司(以下简称“仪征公司”)聚焦主责主业,基于综合价值创造理念,以沿江村为试点,推动成立全国首个乡村新能源专业合作社,打造乡村新能源产业资源整合、利益共享、网源协同三大平台,创新构建利益共享、风险共担的乡村新能源产业市场化发展模式,保障乡村新能源产业有序发展,让乡村“小农户”融入能源“大市场”。

图1:阻碍乡村新能源产业发展的“三座大山”
二、思路创新
(一)改变工作方式:加强透明沟通,消除信息壁垒
仪征公司按照“内部工作外部化、外部期望内部化”原则,融入透明沟通等社会责任理念,加强与村民、新能源公司等利益相关方沟通合作,协调解决产业发展面临的实际问题,探索互利共赢的乡村新能源产业发展之道。
(二)界定责任边界:厘清各方权责,促进各司其职
以往在新能源项目开发中,村民、新能源公司、供电公司等利益相关方责任边界模糊,权责不清。在能源合作社成立后,通过厘清各方责任,形成村民主导、新能源公司投资建设、供电公司资源支持的责任分工,各司其职,使新能源项目开发责任边界清晰、信息透明畅通,得到各方理解和支持。

图2:能源合作社建立前后对比
(三)促进价值共创:实现多方共融,创造综合价值
以往供电公司、新能源公司等往往从自身出发给予村民支持,各方资源缺乏有效融合,难以解决乡村新能源产业发展中的系统性问题。仪征公司基于利益相关方优势和诉求,探索合作开发模式,创造综合价值。
三、实施举措
仪征公司通过引导沿江村成立全国首个乡村新能源专业合作社,联合村委会、村民、新能源公司、供电公司、政府等利益相关方,打造乡村新能源产业资源整合、利益共享、网源协同三大平台,创新构建利益共享、风险共担的乡村新能源产业市场化发展模式,保障乡村新能源产业有序发展,让乡村“小农户”融入能源“大市场”。

图3:能源合作社——乡村新能源产业发展“三大平台”
(一)建立多方沟通网络,识别各方诉求和优势
广泛识别乡村新能源产业涉及的村委会、村民、新能源公司、政府部门等利益相关方,设计调研访谈提纲,面向各利益相关方开展实地调研,了解各方利益诉求和优势资源,统筹协调,为产业发展提供有效解决方案。


图4:利益相关方调研访谈提纲及调研现场记录

图5:利益相关方识别与资源优势分析
(二)打造资源整合平台,促进共同开发建设
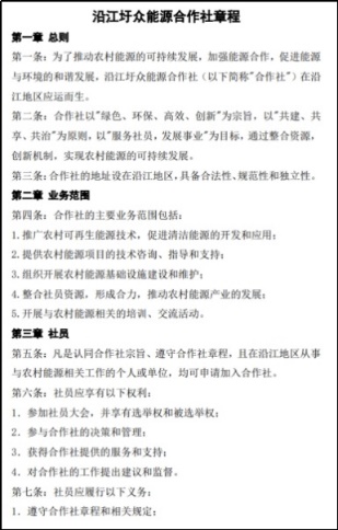
整合村民资源:吸纳成为能源合作社社员。以往由于村委会缺乏新能源相关专业知识,村民和新能源公司之间缺少居中协调机构,沟通低效。仪征公司联合村委会共同制定能源合作社章程,吸纳符合入社条件的村民成为社员,形成涵盖社员大会、理事会和监事会的组织架构。借助能源合作社对外公司制和对内合作制属性,构建小农户与新能源产业有机衔接的中坚力量。



图6:乡村能源合作社组织架构及章程
整合空间资源:集中开发村集体屋顶、土地。沿江村太阳能、风能资源丰富,但屋顶等空间资源相对分散,难以集中开发。能源合作社借助无人机航拍等技术,摸排可供新能源开发的空间资源;并联合仪征公司、新能源公司,通过村民大会集中宣讲4次、逐户走访村民100余次,打消村民对于屋顶光伏影响身体健康等疑虑,整合屋顶光伏可装面积约9万平方米,预估装机容量20兆瓦,在市场谈判中增加议价权。

图7:乡村境内分散式风电选址
整合项目资源:共同发展乡村新能源产业。结合地区能源规划全面开展区域资源禀赋及市场需求盘查,梳理出分布式光伏、分散式风电、分布式储能和全电厨房四类具有开发价值的新能源项目,建立分类合作开发模式,与各方共同洽谈乡村新能源项目合作。

图8:四类新能源项目合作开发模式
整合信息资源:链接新能源市场和政策信息渠道。针对能源合作社前期缺乏新能源市场和政策信息渠道的问题,由政府统筹协调,供电公司、新能源公司和有关政府部门发挥各自优势,汇集市场和政策信息,协助能源合作社在初期打开市场。

图9:整合新能源市场和政策信息
(三)打造利益共享平台,服务产业长远发展
招募优质新能源公司,解决村民出资难题。零散村民参与乡村新能源项目既资金有限也怕上当受骗,参与意愿相对较弱。借助能源合作社的新型市场主体优势和仪征公司的平台对接优势,协助在新能源市场中寻找、接洽优质新能源公司,开展招商引资。能源合作社通过土地整体出租、作价入股等方式参与新能源项目,从根本上解决村民出资问题。
探索商业模式创新,明确各方利益分配。以往乡村新能源产业市场化程度不高,为调动各方参与积极性,探索商业模式创新,明确利益分配机制。在乡村新能源发电上网后,由新能源公司向能源合作社支付开发、施工和维保费用,向出租屋顶、土地的村民支付租金;由能源合作社对村内施工运维人员支付50%的施工及维保费用分成,向出租屋顶、土地的村民支付50%的开发费用分成,向能源合作社社员支付年度分红,向村内弱势群体提供年度补助,并将能源合作社70%年度盈余作为公积金,参与新能源项目投资,实现产业良性循环。

图11:乡村新能源产业商业模式
(四)打造网源协同平台,保障电网安全稳定
开展乡村微能网建设,提升新能源接入能力。针对沿江村电网基础条件薄弱、新能源接入能力不足问题,能源合作社联动仪征公司、仪征市政府和扬州市发改委,打造乡村微能网示范项目,探索新能源“发储用”一体化发展,为乡村新能源产业发展夯实基础设施,维护电网安全稳定。2024年3月12日,扬州市发改委徐飞总工程师带队赴沿江村现场考察,对微能网项目给予肯定。

图12:乡村微能网技术应用市政府批示
吸纳、培养乡村专业人才,解决新能源运维问题。以往沿江村缺少专业运维人员,影响新能源稳定运转,也存在电网安全隐患。仪征公司联系省能监办与乡村开展联学共建活动,对照“装(修、试)电力施工许可证五级及以上资质”申请条件,优先吸纳村内困难群众、外出务工等村民,助力培训取证,提供施工、维保一体化服务。具备资质后与新能源公司签订施工维保合同,以工代训培养专业运维人才,解决新能源运维问题。
四、项目成效
(一)经济效益显著,实现多方利益共赢
依托能源合作社,目前分布式光伏已推广103户,开发容量2.84兆瓦,累计为村民带来125万元收益;已吸纳27名50岁以下村内劳动力培训考证,并与新能源公司达成合作意向,首批送培11人,参与新能源运维,带动外出务工村民就近就业,拓宽村民增收渠道。
(二)环境效益凸显,助力绿色农村建设
通过建设村级新能源微能网,年均减少约1147吨标准煤使用量,减少二氧化碳排放量约2983吨、硫氧化物(SOx)排放量约26.32吨、氮氧化物(NOx)排放量约8.40吨,实现整村清洁能源利用。村民自发筹资在2条共计1.7千米的村组道路安装光伏路灯,新建2个全电厨房,实现用能方式绿色化转型,村民绿色环保意识得到提升。
(三)社会效益突出,塑造示范合作社形象
能源合作社通过年度收益分红,精准补助村内弱势群体,改善民生福祉,显著提升村集体凝聚力,社会效益突出。仪征公司抓住机遇创立“圩众能源”能源合作社品牌,设计品牌logo,策划实施多项品牌活动,塑造示范合作社形象。2024年6月、10月,联系新华社先后两次专题报道能源合作社助力乡村振兴成果,并在28家媒体进行转发,浏览量超千万,吸引300余人次现场观摩学习,提升品牌曝光度。2024年12月,在中华环保联合会主办的“2024中华环保社会组织可持续发展年会”,围绕能源合作社汇报交流,获得厦门大学社会与人类学院卢成仁教授等与会专家一致认可,提升品牌影响力。




图13:能源合作社logo、交流分享情况及相关新闻报道等


